一个项目风险大不大?是不是资金盘?项目可靠吗?正规合法吗?对于很多人来说,可能全部尽调有点吃力,但是交给AI,那就相当简单了;多个AI多方参考,一般你心里就有答案了!下面是今天的
一个项目风险大不大?是不是资金盘?项目可靠吗?正规合法吗?对于很多人来说,可能全部尽调有点吃力,但是交给AI,那就相当简单了;多个AI多方参考,一般你心里就有答案了!
下面是今天的AI评盘内容:新庚资本是资金盘吗
一、百度AI:

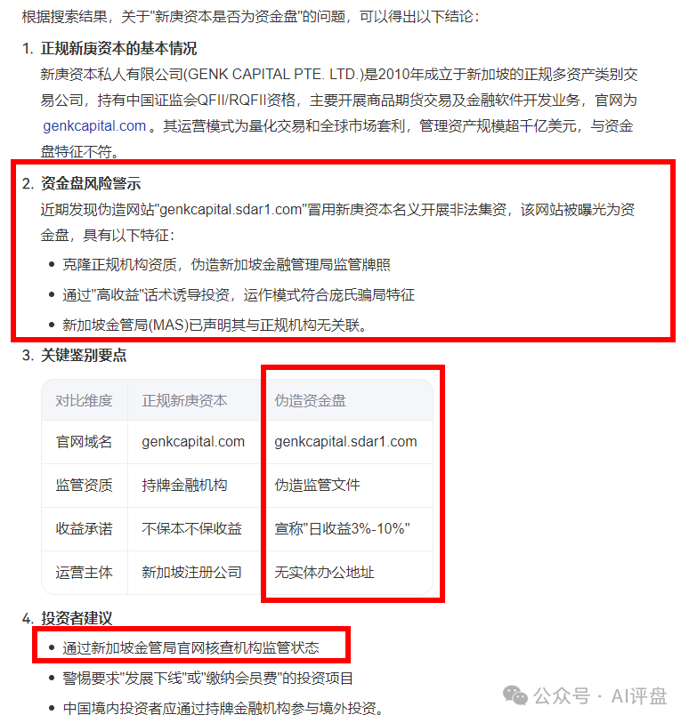
百度一眼能知晓,新庚资本被假冒了,伪造网站,并且和正规的新庚资本有本质区别。 1 伪造监管文件;2 宣称日收益3%-10%;3 无实体 4 要拉人头发展下线。
有以上特征的“新庚资本” 就是资金盘骗局。千万要远离!!
二、豆包AI:


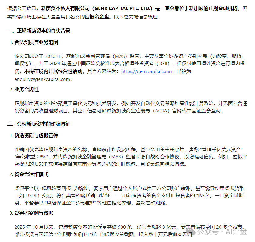
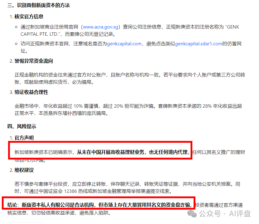
豆包也分析出,新庚资本被不法分子冒用,并且明确表示,在中国没有开展任何业务,也没有代理。所以,你们在国内参与的新庚资本其实是一个资金盘骗局,不是正规的,有着随时跑路的可能!!快快远离!
三、腾讯元宝AI:


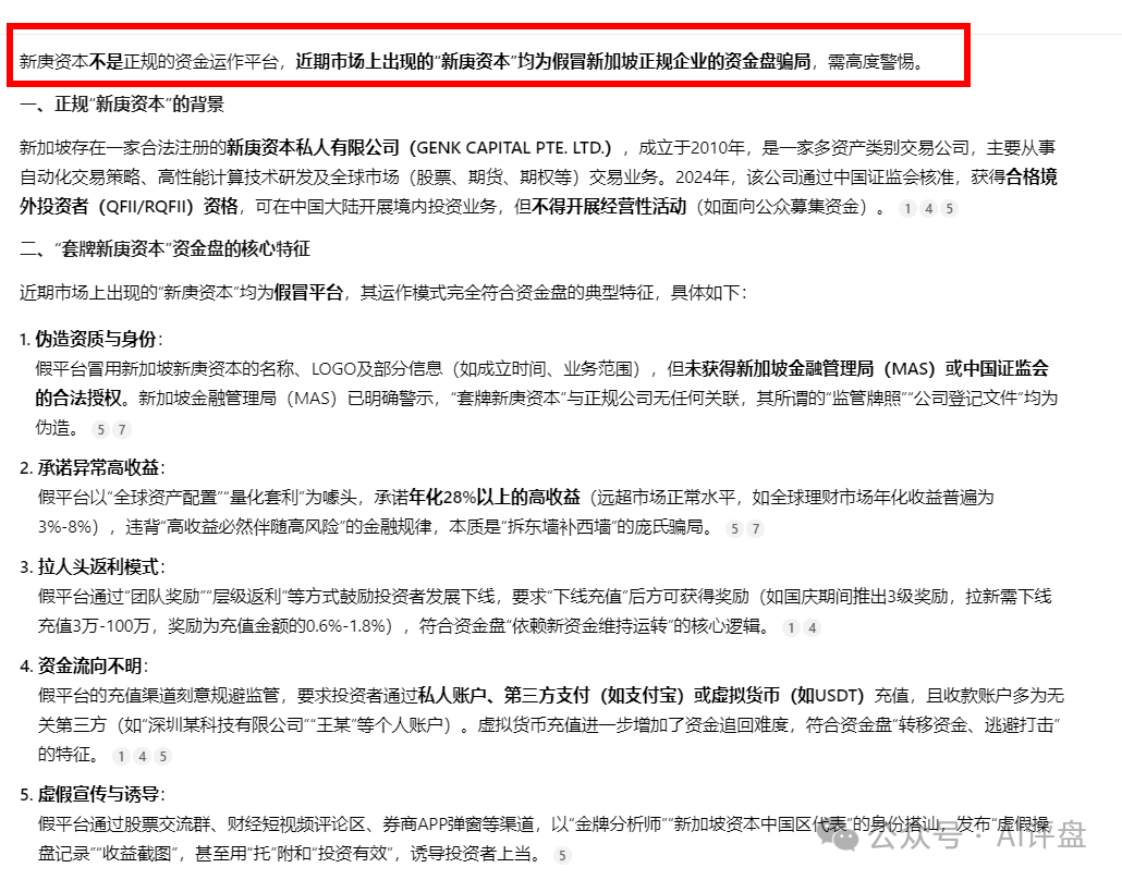
元宝也指出,国内出现的所谓新庚资本全是资金盘骗局,千万不要上当。
综上所述,三个AI都能分辨出,新庚资本被资金盘项目方冒用了,在国内根本没有业务,凡事在国内参与这个项目的,都是资金盘骗局。大概率会卷钱跑路的。不要相信,看到这个曝光的,请速速远离!!
以上就是今天的AI评盘内容,希望对您有所帮助。
资金盘项目的本质就是高收益,一般年化超过30%,能稳定躺赚的项目,就可以认定是资金盘!
以下内容为友情赞助提供

全网新项目分享交流群
扫码进群,获取最新项目资讯

TG:@exp567
