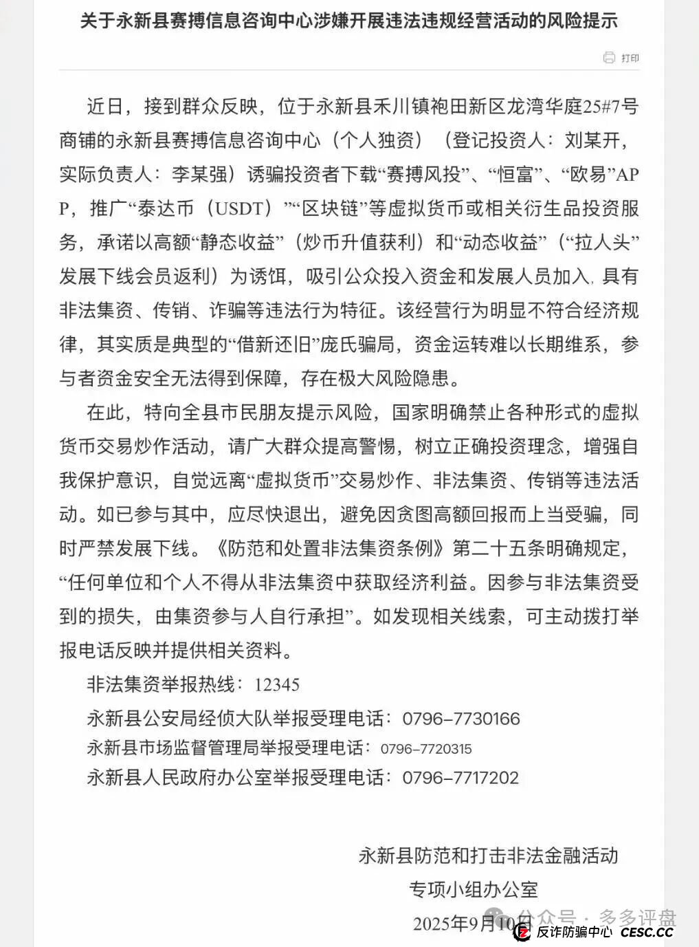
今天咱们聊个紧急事儿,估计不少人都被坑了——"赛博风投恒富基金" 这玩意儿,就是个彻头彻尾的资金盘骗局!现在已经开始崩盘了,多地团队集体跑路,你再不撤,血汗钱可真就打水漂了!一
今天咱们聊个紧急事儿,估计不少人都被坑了——"赛博风投恒富基金"这玩意儿,就是个彻头彻尾的资金盘骗局!现在已经开始崩盘了,多地团队集体跑路,你再不撤,血汗钱可真就打水漂了!
一、骗局包装术:高大上的外表,肮脏的内核
这平台忽悠人确实有一套:
冒充香港公司:号称"2021年成立,总部在香港九龙",还吹嘘和"恒富证券"深度合作。结果呢?香港证监会根本查不到它的牌照,连所谓的"企查查验证"都是PS的!
炫酷术语忽悠人:什么"AI量化"、"区块链对冲"、"云端跟投",听着高科技,其实全是忽悠!日收益2%-10%?巴菲特年化才20%,你比股神还牛?
拉人头传销模式:鼓励你发展下线,拉的人头越多,佣金比例越高。这就是经典的庞氏骗局——用新韭菜的钱填老韭菜的坑,根本没真实投资!
二、崩盘信号已爆表!提现困难、团队跑路!
最近这盘子已经撑不住了,崩盘前兆超级明显:
提现彻底卡死:以前还能小额提现,现在大额根本提不出!客服各种借口:"系统升级"、"要交保证金"、"账户流水不足"...说白了就是不想给你钱!
APP频繁闪退、数据消失:连后台数据都在删除,这明显是准备跑路了!
团队集体撤离:湖北、成都、广西的几个大团队已经开始偷偷撤退,连工作室电脑都搬空了!你再不跑,就是最后的接盘侠!


三、神恩紧急提醒:现在该怎么做?
如果你还在坑里,或者身边有人参与,赶紧做这几件事:
立即停止投资!别再信"补缴资金就能提现"的鬼话,你填进去的钱只会被套得更深!
保存所有证据!转账记录、APP截图、聊天记录全备份!这都是你报警维权的关键!
赶紧报警!直接打110或去经侦报案,同时向互联网金融举报平台投诉!越早行动,追回钱的希望越大!
记住神恩这句话:天上不会掉馅饼!
查资质!正规平台必须有金融监管局的牌照,比如证监会、银保监会官网可查!
看资金流向!如果让你转账到个人账户,绝对是骗局!
警惕高收益!超过6%就要小心,超过8%很危险,超过10%准备血本无归!
别信"稳赚不赔"!金融市场上,唯一"稳赚不赔"的只有骗子!
这年头骗子真的太狠了,专门盯着咱们普通人的养老钱、救命钱。"赛博风投"这类骗局,迟早崩盘,唯一的问题是你是不是最后一个跑的人!
如果你觉得这篇文章有用,赶紧转发到家族群、朋友群,多一个人看到,少一个人被骗!
以下内容为友情赞助提供

全网新项目分享交流群
扫码进群,获取最新项目资讯

TG:@exp567
