俞凌雄的天体交易所百晓生之前写过几次,很多俞凌雄的铁粉(脑残狗)还喷我。 目前,天体交易所已无法打开,基本是崩盘了,其本质为传销式资金盘骗局,项目方通过虚构币值、拉人头裂变、
俞凌雄的天体交易所百晓生之前写过几次,很多俞凌雄的铁粉(脑残狗)还喷我。

目前,天体交易所已无法打开,基本是崩盘了,其本质为传销式资金盘骗局,项目方通过虚构币值、拉人头裂变、操控锁仓机制等手段非法集资,最终因资金链断裂导致APP无法访问、币价暴跌,参与者血本无归。
崩盘过程和现状:
APP无法访问:2025年7月,天体交易所APP已无法打开,服务器疑似跑路,背后喊单的大V集体失踪,用户无法提现或交易。
币价暴跌:其发行的“天体币(CTC)”上线后短暂拉盘,随后阴跌至近乎归零,投资者损失惨重。
而现在,俞凌雄眼看着第一个天体交易所没搞好,又想模仿市场上那些做的好的量化ai的盘子,推出了一个叫做老虎ai的新项目,还拉来了宝二爷。

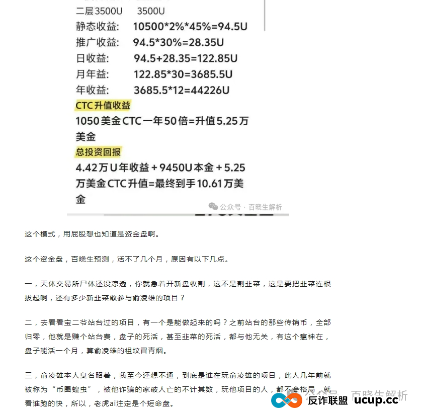
然后搞了个纯纯的模仿的资金盘制度,准备再次收割:


这个模式,用屁股想也知道是资金盘啊。
这个资金盘,百晓生预测,活不了几个月,原因有以下几点。
一,天体交易所尸体还没凉透,你就急着开新盘收割,这不是割韭菜,这是要把韭菜连根拔起啊,还有多少新韭菜敢参与俞凌雄的项目?
二,去看看宝二爷站台过的项目,有一个是能做起来的吗?之前站台的那些传销币,全部归零,他就是赚个站台费,盘子的死活,甚至韭菜的死活,都与他无关,有这个瘟神在,盘子能活一个月,算俞凌雄的祖坟冒青烟。
三,俞凌雄本人臭名昭著,我至今还想不通,到底是谁在玩俞凌雄的项目,此人几年前就被称为“币圈蝗虫”,被他诈骗的家破人亡的不计其数,玩他项目的人,都不会格局,就看谁跑的快,所以,老虎ai注定是个短命盘。
得道多助失道寡助,俞凌雄得道在国内,安身在国外,他的人生大势已经去了大半,原本他应该好好的退隐江湖,可他偏不,目前是属于是逆势而为,其实大家从公开的视频上看俞凌雄的面像就能看出来,他和以前的他已经完全不同,臃肿油腻眼神涣散,像是一个提线木偶。
以下内容为友情赞助提供

全网新项目分享交流群
扫码进群,获取最新项目资讯

TG:@exp567
